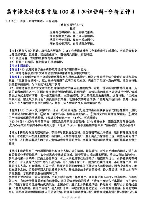
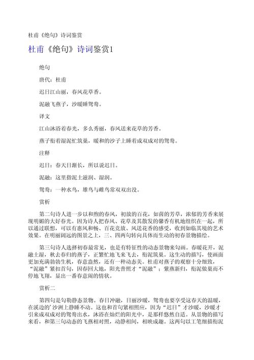
诗歌是语言艺术的精粹,承载着人类最深邃的情感与智慧,要真正读懂一首诗,领略其妙处,需从多个维度入手,如同解锁一扇通往另一个时空的门扉,以下将从几个关键方面,结合具体范例,探讨如何深入进行诗歌鉴赏。
溯源:知人论世,探寻诗之根脉

一首诗的诞生,绝非孤立,其出处与作者的生平、思想紧密相连,而创作背景则提供了理解诗意的具体历史语境。
以唐代诗人杜甫的《春望》为例,此诗出自《杜工部集》,作者杜甫被尊为“诗圣”,若不了解其创作背景——唐肃宗至德二年(757年)春,安史之乱中长安沦陷后的荒凉景象,便难以深切体会“国破山河在,城春草木深”中那种山河依旧、世事全非的沉痛与“感时花溅泪,恨别鸟惊心”中移情于物的巨大悲怆,杜甫忧国忧民的情怀,在此特定背景下,化作了字字泣血的现实写照,鉴赏的第一步,是回到历史现场,将诗人与其时代关联,方能触摸到诗歌跳动的时代脉搏。
入微:品析技法,领略诗之匠心
诗歌是高度凝练的艺术,其魅力很大程度上依赖于精妙的使用手法,这些手法包括意象经营、语言锤炼与修辞运用。

意象是诗歌的基本构成单元,是融入了主观情意的客观物象,马致远《天净沙·秋思》中,“枯藤、老树、昏鸦、小桥、流水、人家”等一系列意象的密集铺排,无需赘言,一幅萧瑟苍凉的秋日羁旅图便跃然纸上,孤寂愁思弥漫其间,这种意象组合,是中国古典诗歌“立象以尽意”的典范。
语言锤炼则体现在对字词的千锤百炼上,贾岛“僧敲月下门”的“推敲”典故,王安石“春风又绿江南岸”对“绿”字的最终选定,都是诗人苦心孤诣的证明,一个精准的动词或形容词,往往能点亮全诗,赋予画面动态与神韵。
修辞手法如比喻、拟人、象征、用典等,是诗人构建诗意空间的重要工具,李商隐《无题》诗中“春蚕到死丝方尽,蜡炬成灰泪始干”,以春蚕吐丝、蜡炬燃烧比喻至死不渝的思念,运用了比兴与象征,使抽象的情感变得具体可感,凄美而执着,用典则如辛弃疾词中常化用历史典故,在有限篇幅内拓展了意义的深度与历史的厚重感。
融通:把握整体,体悟诗之境界

在厘清背景、分析手法之后,需将诗歌作为一个有机的生命整体来感悟,这涉及对诗歌结构布局、情感脉络与艺术风格的把握。
诗歌的结构往往暗含情感的起伏,李白《行路难》从“金樽清酒斗十千”的盛宴起笔,旋即转入“停杯投箸不能食”的苦闷,再通过“欲渡黄河冰塞川”的困顿,最终迸发出“长风破浪会有时”的豪迈信念,这一波三折的结构,正是诗人内心挣扎与超越过程的真实映射。
艺术风格是诗人独特气质与创作个性的集中体现,苏轼的旷达超逸,李清照的婉约细腻,李白的飘逸豪放,杜甫的沉郁顿挫,皆在其字里行间流淌,鉴赏时,应尝试感受这种整体风格所带来的审美体验。
致用:吟咏涵泳,实现诗之价值
诗歌的使用方法,最终在于心灵的对话与滋养,鉴赏并非冰冷的学术剖析,而是通过反复吟诵、沉浸想象,与诗人产生共鸣,从而获得情感的陶冶、审美的提升与人生的启迪。
阅读王维《山居秋暝》,“明月松间照,清泉石上流”的澄明意境,能让读者在喧嚣中寻得一片宁静;吟咏苏轼《定风波》,“竹杖芒鞋轻胜马,谁怕?一蓑烟雨任平生”的洒脱,能给予面对逆境时的豁达力量,诗歌的价值,正在于这种跨越时空的精神滋养。
真正的诗歌鉴赏,是一场始于知识、终于心灵的旅程,它要求我们既要有考据的严谨,去探寻文字的来路;又要有审美的敏感,去捕捉意象的光泽;更要有生命的共情,去体悟情感的深度,每一首经典诗篇,都是一个等待唤醒的世界,当我们带着对历史的尊重、对艺术的虔诚和对生命的感悟走进它,得到的将不仅是知识的增广,更是精神的丰盈与人格的淬炼,在诗歌的长河中,每一次深入的鉴赏,都是与伟大灵魂的一次相遇,也是对自我内心的一次更深远的眺望。
