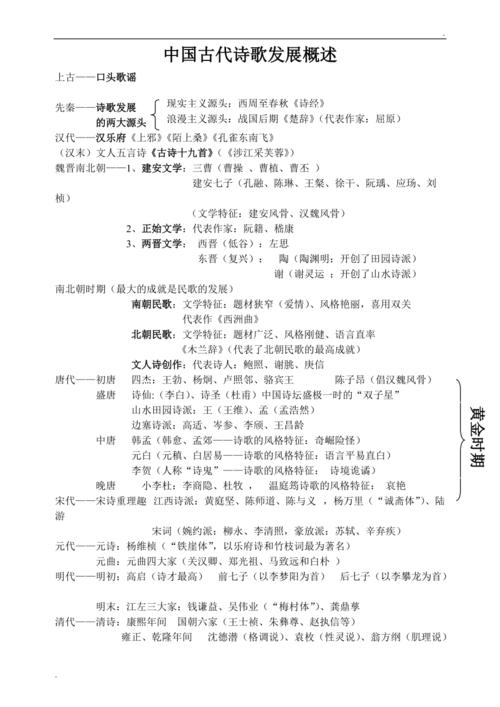
中国诗歌的发展历程源远流长,历经数千年的演变与革新,形成了独特的艺术传统与丰富的文化内涵,从上古时期的歌谣到现代诗歌的多元化探索,中国诗歌始终承载着民族的情感与智慧,在不同时代呈现出鲜明的时代特征与艺术风格。
上古至先秦时期,诗歌起源于劳动与祭祀,最早的诗歌形式是原始歌谣,如《弹歌》《蜡辞》等,语言质朴,节奏简单,进入周代,《诗经》的出现标志着中国诗歌的成熟,这部诗歌总集收录了西周初年至春秋中期的诗歌305篇,分为风、雅、颂三部分,风”以现实主义手法反映了当时社会各阶层的生活与情感,“雅”“颂”则多用于宫廷祭祀与贵族宴饮,语言典雅,庄重厚重,这一时期的诗歌以四言为主,重章叠句,赋比兴手法运用娴熟,奠定了中国诗歌的现实主义传统。

战国时期,南方楚地兴起了以屈原为代表的楚辞体,开创了浪漫主义诗歌的先河,屈原的《离骚》以瑰丽的想象、奔放的情感和复杂的象征手法,抒发了忧国忧民的情怀,开创了“骚体”诗歌形式,楚辞句式灵活多变,多用“兮”字,语言华美,充满地方特色,与《诗经》的四言体形成鲜明对比,共同构成了中国诗歌的源头。
汉代诗歌以乐府诗和《古诗十九首》为代表,乐府诗是汉代朝廷设立的音乐机构采集的民间歌辞,内容广泛,题材多样,既有反映战争徭役的《战城南》,也有抒发男女爱情的《孔雀东南飞》,语言生动活泼,叙事性较强。《古诗十九首》则是汉代文人五言诗的代表作,情感真挚,语言精炼,如“行行重行行,与君生别离”,深刻表达了游子思妇的离愁别绪,标志着五言诗的成熟。
魏晋南北朝时期,诗歌进入自觉时代,文人创作成为主流,建安时期以“三曹”(曹操、曹丕、曹植)和“七子”为代表,诗歌内容多反映社会动乱和民生疾苦,风格慷慨悲凉,被誉为“建安风骨”,正始时期,阮籍、嵇康等人以诗歌抒发对现实的不满,意境深远,语言隐晦,南北朝时期,山水诗和田园诗兴起,谢灵运开创山水诗,陶渊明则以田园诗著称,其“采菊东篱下,悠然见南山”展现了自然与心境的和谐,南朝的宫体诗追求形式美,内容多浮靡,而北朝民歌则质朴刚健,如《木兰诗》,充满民间气息。
唐代是中国诗歌的黄金时代,名家辈出,流派纷呈,初唐时期,沈佺期、宋之问确立律诗格律,陈子昂提倡“风骨”,扫除齐梁诗风,盛唐时期,李白、杜甫分别代表了浪漫主义和现实主义的巅峰,李白的诗歌豪放飘逸,想象奇特,杜甫则沉郁顿挫,笔触深刻,被誉为“诗圣”,中唐时期,白居易倡导新乐府运动,主张“文章合为时而著,歌诗合为事而作”,诗歌通俗易懂,如《卖炭翁》,晚唐李商隐、杜牧的诗歌则意境优美,含蓄隽永,如李商隐的“春蚕到死丝方尽,蜡炬成灰泪始干”。

宋代诗歌以理趣和议论见长,与唐诗的抒情性形成对比,苏轼、黄庭坚开创了“江西诗派”,强调“点铁成金”和“无一字无来处”,陆游的诗歌充满爱国情怀,如“王师北定中原日,家祭无忘告乃翁”,南宋后期,四灵江湖派诗风趋于婉约,姜夔、吴文英等人的词作则注重格律与意境,开创了格律词派。
元代诗歌成就不如唐宋,但散曲兴起,成为新的诗歌形式,关汉卿、马致远等人的散曲语言通俗,题材广泛,具有市民文学特色,明代诗歌以复古主义为主,前后七子主张“文必秦汉,诗必盛唐”,但缺乏创新,清代诗歌流派众多,性灵派袁枚主张“性灵说”,追求个性表达;桐城派则注重诗歌的教化功能。
近现代以来,中国诗歌受西方影响,出现白话诗,胡适、徐志摩等人推动了新诗的发展,当代诗歌则呈现多元化趋势,既有对传统的继承,也有对现代手法的探索,如朦胧诗、口语诗等,不断拓展诗歌的表现边界。
以下是中国诗歌发展历程主要阶段及特点的简要概括:

| 时期 | 代表人物/作品 | 特点 |
|---|---|---|
| 上古先秦 | 《诗经》、屈原《离骚》 | 四言为主,现实主义与浪漫主义源头,赋比兴手法 |
| 汉代 | 乐府诗、《古诗十九首》 | 五言成熟,叙事与抒情结合,语言质朴 |
| 魏晋南北朝 | 陶渊明、谢灵运 | 诗歌自觉,山水田园诗兴起,建安风骨与宫体诗并存 |
| 唐代 | 李白、杜甫、白居易 | 格律完备,流派纷呈,浪漫主义与现实主义巅峰,题材广泛 |
| 宋代 | 苏轼、陆游、黄庭坚 | 以理入诗,议论化,词与诗并重,爱国主题突出 |
| 元明清 | 关汉卿、袁枚 | 散曲兴起,复古与性灵之争,诗歌世俗化倾向 |
| 近现代 | 胡适、徐志摩 | 白话诗运动,中西融合,新诗形式探索 |
相关问答FAQs:
-
问:中国诗歌史上哪个时期被称为“黄金时代”?其主要特点是什么?
答:唐代被称为中国诗歌的“黄金时代”,其主要特点包括:格律完善,形成了律诗、绝句等固定形式;名家辈出,如李白、杜甫、白居易等,流派纷呈;题材广泛,涵盖边塞、山水、田园、咏史等;艺术成就极高,既有浪漫主义的豪放,也有现实主义的深刻,对后世影响深远。 -
问:宋诗与唐诗的主要区别是什么?
答:宋诗与唐诗的主要区别体现在风格和内容上,唐诗以抒情为主,语言凝练,意境优美,情感含蓄;宋诗则注重议论和说理,以文为诗,将哲理融入诗歌,语言更趋平实,唐诗气象恢宏,而宋诗内敛深沉,更注重个人情感与哲理思辨的结合。
