诗歌鉴赏的表现手法是理解诗歌内涵、品味诗歌艺术魅力的重要途径,它涵盖了诗人运用语言、意象、结构等多种技巧来塑造形象、抒发情感、表达思想的综合方法,这些手法不仅体现了诗人的创作匠心,也是读者进入诗歌意境、把握诗歌主旨的关键钥匙,从古至今,诗人们在实践中积累了丰富的表现手法,大致可分为修辞手法、表达方式、表现手法和篇章结构四大类,每一类下又包含多种具体技巧,它们相互交织,共同构建起诗歌的艺术世界。
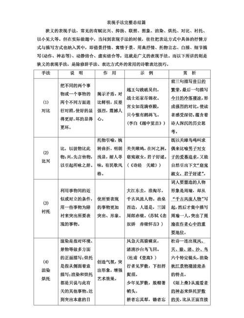
修辞手法是诗歌中最基础也最直观的表现手法,通过特定的语言修饰增强表达效果,比喻是最常见的修辞之一,如李煜“问君能有几多愁,恰似一江春水向东流”,将抽象的愁绪比作奔涌的春水,化无形为有形,使情感具象可感,拟人则赋予物以人的情态,如杜甫“感时花溅泪,恨别鸟惊心”,花鸟本无情,却因诗人之悲而“溅泪”“惊心”,物我交融,强化了伤感氛围,对比通过突出事物差异来强化情感,如白居易“可怜身上衣正单,心忧炭贱愿天寒”,卖炭翁的寒冷与“愿天寒”的矛盾心理形成对比,深刻揭示了底层人民的艰辛,夸张(如“白发三千丈,缘愁似个长”)、借代(如“朱门酒肉臭,路有冻死骨”中“朱门”代指权贵)、设问(如“对酒当歌,人生几何?”)等修辞手法,都能让诗歌语言更具张力,增强感染力。

表达方式是诗人抒发情感、叙述内容的手段,主要包括记叙、描写、抒情和议论,抒情是诗歌的灵魂,分为直接抒情(直抒胸臆)和间接抒情(借景抒情、托物言志等),王昌龄“洛阳亲友如相问,一片冰心在玉壶”以自喻方式托物言志,通过“冰心”“玉壶”象征高洁品格,含蓄深沉;而李白“长风破浪会有时,直挂云帆济沧海”则直接抒发豪迈乐观的情怀,气势磅礴,描写在诗歌中用于营造意境,既有细节描摹(如“小荷才露尖尖角,早有蜻蜓立上头”的动态特写),也有白描(如“鸡声茅店月,人迹板桥桥”的简洁勾勒),通过视听等多感官描写让画面鲜活,议论则常在诗歌末尾升华主题,如杜牧“商女不知亡国恨,隔江犹唱后庭花”,以议论批判统治者的醉生梦死,警醒世人。
表现手法是诗歌更具艺术性的技巧,侧重于情感的深层表达和意境的营造,意象是表现手法中的核心元素,诗人通过选取特定意象(如“月亮”表思乡、“柳树”表离别)来寄托情感,如马致远“枯藤老树昏鸦,小桥流水人家”,用密集的意象组合勾勒出萧瑟秋景,烘托游子羁旅之愁,象征则是通过具体事物暗示抽象情感,如“梅花”象征坚韧、“菊花”象征隐逸,衬托分为正衬和反衬,如“蝉噪林逾静,鸟鸣山更幽”以声衬静,反衬出山林的幽寂;而“桃花潭水深千尺,不及汪伦送我情”则以水深之景衬友情之厚,属正衬,虚实结合也是常用手法,实写眼前之景,虚写想象或回忆,如李商隐“何当共剪西窗烛,却话巴山夜雨时”,由当前巴山夜雨联想到未来重逢时的剪烛夜谈,拓展了诗歌的时空维度,用典(如辛弃疾“凭谁问:廉颇老矣,尚能饭否?”借廉颇自况)、联想、想象等手法,也为诗歌增添了历史厚重感和艺术想象力。
篇章结构方面,诗歌的谋篇布局同样影响其表达效果,起承转合是最经典的结构模式,如杜甫《春望》“国破山河在,城春草木深”(起)描绘破败之景,“感时花溅泪,恨别鸟惊心”(承)深化悲情,“烽火连三月,家书抵万金”(转)写战事之苦,“白头搔更短,浑欲不胜簪”(合)以自身形象收束,情感层层递进,重章叠唱在《诗经》中常见,如《蒹葭》重章易辞,通过反复咏唱强化追寻“伊人”的执着,倒叙插叙可打破时空顺序,增强叙事的灵活性,如白居易《琵琶行》从“江心秋月白”的夜景起笔,再追忆琵琶女的演奏与身世,使结构跌宕起伏,而卒章显志,如文天祥“人生自古谁无死,留取丹心照汗青”,在结尾处点明主旨,升华情感,给人留下深刻印象。
这些表现手法并非孤立存在,而是常常在诗歌中综合运用,王维的《山居秋暝》,“空山新雨后,天气晚来秋”(描写+意象)勾勒清新宁静的山居图,“明月松间照,清泉石上流”(对仗+比喻)以动衬静,“竹喧归浣女,莲动下渔舟”(虚实结合)由景及人,尾联“随意春芳歇,王孙自可留”(议论+抒情)直抒归隐之志,多种手法交融,共同营造出空灵淡远的意境。

相关问答FAQs
Q1:如何区分诗歌中的“借景抒情”与“托物言志”?
A:“借景抒情”是借助外在景物的描写来抒发情感,景与情有直接关联,如“落花时节又逢君”借“落花”之景抒发对友人重逢的感慨;“托物言志”则是通过咏叹某一具体事物来寄托志向,物与志有象征关系,如“千磨万击还坚劲,任尔东西南北风”借“竹”的坚韧品格象征诗人的不屈精神,简单说,前者“景为情设”,后者“物为志喻”。
Q2:诗歌中的“象征”与“比喻”有何不同?
A:比喻是两种不同事物之间的相似性关联,具有临时性和具体性,如“遥知不是雪,为有暗香来”将“梅香”比作“雪”之外的辨识特征,本体(梅香)与喻体(雪外特征)界限清晰;象征则是用某一事物暗示某种抽象情感或品质,具有固定性和深层性,如“柳”象征“离别”,是文化积淀中的约定俗成,本体(柳)与象征义(离别)融为一体,而非简单的相似类比。

