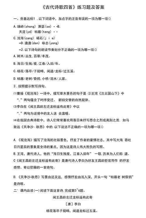
古代诗歌四首课后题解析与拓展学习指南
古代诗歌是中华文化的瑰宝,通过学习《古代诗歌四首》,学生不仅能感受语言之美,更能体会诗人蕴含其中的情感与哲思,课后题的设计旨在帮助学生深入理解诗歌内容、把握艺术特色,并提升文学鉴赏能力,以下从诗歌主题、意象分析、情感表达、语言特色及创作背景五个维度展开详细解析,并结合表格对比四首诗歌的核心差异,最后以FAQs形式解答常见疑问。

诗歌主题与情感内涵
-
《观沧海》(曹操)
此诗以“观沧海”为线索,通过描绘大海吞吐日月、包孕星辰的壮阔景象,抒发诗人统一天下的雄心壮志,主题上既有对自然伟力的赞叹,更暗含“老骥伏枥,志在千里”的豪迈情怀,课后题需引导学生思考“日月之行,若出其中;星汉灿烂,若出其里”的夸张手法如何体现诗人开阔的胸襟。 -
《次北固山下》(王湾)
诗人借旅途见闻,抒发思乡之情与对时光流逝的感慨。“潮平两岸阔,风正一帆悬”以景衬情,暗喻人生顺境;“海日生残夜,江春入旧年”则通过新旧交替的自然现象,传达出积极乐观的人生态度,课后题可重点分析“生”“入”二字的炼字艺术。 -
《钱塘湖春行》(白居易)
全诗以“行”为线,捕捉早春西湖的生机:从“几处早莺争暖树”的动态到“谁家新燕啄春泥”的细节,再到“乱花渐欲迷人眼,浅草才能没马蹄”的层次感,展现了诗人对自然的细腻观察,课后题需引导学生体会“最爱湖东行不足”中蕴含的喜悦与闲适。 -
《天净沙·秋思》(马致远)
此曲以“枯藤老树昏鸦”等九个意象叠加,营造出萧瑟凄清的秋景,末句“断肠人在天涯”点明羁旅愁思,主题上,诗人通过“景”与“情”的融合,将个人情感升华至普遍的人生漂泊之感,课后题可探讨意象组合如何强化情感表达。
(图片来源网络,侵删)
艺术特色与手法对比
四首诗歌在表现手法上各具特色,以下通过表格对比分析:
| 诗歌 | 核心意象 | 表现手法 | 语言风格 |
|---|---|---|---|
| 《观沧海》 | 大海、日月、星汉 | 夸张、想象 | 豪迈雄浑 |
| 《次北固山下》 | 潮平、风帆、海日、江春 | 即景抒情、炼字 | 清新隽永 |
| 《钱塘湖春行》 | 早莺、新燕、乱花、浅草 | 动静结合、白描 | 明快轻灵 |
| 《天净沙·秋思》 | 枯藤、老树、昏鸦、断肠人 | 意象叠加、寓情于景 | 凄婉深沉 |
重点难点突破
-
意象的多重解读
如《天净沙·秋思》中的“小桥流水人家”,看似温馨,实则反衬游子孤独,课后题可设计开放性问题:“如果将‘小桥流水人家’改为‘古道西风瘦马’,情感表达有何变化?”引导学生理解意象的对比作用。 -
时空转换的技巧
《次北固山下》中“海日生残夜,江春入旧年”通过“生”“入”二字,将时间流逝具象化,课后题可让学生尝试用现代语言改写此句,体会原句的凝练与张力。 -
情感与景物的融合
《钱塘湖春行》中“乱花渐欲迷人眼”既写实景,又暗喻诗人陶醉春景的心情,课后题可分析“欲”字如何体现情感与景物的互动。
拓展学习建议
- 比较阅读:将《观沧海》与毛泽东《沁园春·雪》对比,体会不同时代诗人咏物言志的差异。
- 实践创作:模仿《天净沙·秋思》的意象叠加手法,以“校园秋色”为主题创作一首小令。
- 背景延伸:查阅曹操北征乌桓的史实,理解《观沧海》的创作背景对诗歌主题的影响。
FAQs
问1:如何理解《观沧海》中“东临碣石,以观沧海”的“临”字?
答:“临”字有“登上、俯瞰”之意,既点明诗人登高望远的动作,又暗示其俯瞰天下的气度,若改为“望”,则仅存视觉动作,缺乏“临”所蕴含的掌控感,削弱了诗歌的雄浑气势。
问2:《天净沙·秋思》为何被称为“秋思之祖”?
答:马致远在此曲中首创“意象群”叠加的抒情方式,通过九个名词意象的并置,无需直接抒情便营造出强烈的悲秋氛围,开创了元曲“寓情于景”的典范,其语言的极致凝练与情感的深度共鸣,使其后世同类题材作品难以超越,故得此称号。
通过以上解析与拓展,学生可系统掌握四首诗歌的精髓,提升文学鉴赏能力,同时培养对古典诗歌的持久兴趣。
