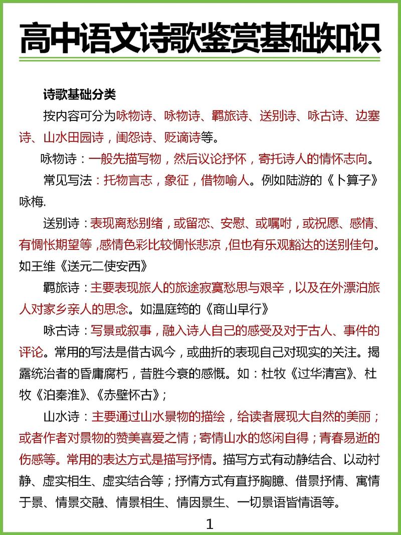
高中诗歌教学是语文教育的重要组成部分,它不仅承载着中华优秀传统文化的精髓,更是培养学生审美能力、思维品质和人文素养的关键载体,在高中阶段,学生正处于认知发展、情感丰富和价值观形成的重要时期,诗歌以其凝练的语言、深邃的意境和丰富的情感,为学生提供了独特的审美体验和精神滋养,本文将从诗歌教学的意义、内容、方法及挑战等方面展开探讨,并辅以表格说明不同诗歌教学策略的应用,最后通过FAQs解答常见疑问。
高中诗歌教学的首要意义在于文化传承与审美启蒙,中国是诗歌的国度,从《诗经》《楚辞》到唐诗宋词,再到现当代诗歌,数千年的诗歌积淀构成了民族文化的精神家园,高中教材精选了历代经典诗作,如李白的《将进酒》、杜甫的《登高》、苏轼的《念奴娇·赤壁怀古》等,这些作品不仅是语言艺术的典范,更是历史文化的鲜活载体,通过学习,学生能够触摸到古人的情感世界,理解不同时代的社会风貌,从而增强文化认同感和民族自豪感,诗歌的韵律美、意象美和情感美能够有效提升学生的审美感知能力,让他们在“春风又绿江南岸”中感受自然的生机,在“大江东去”中体会历史的苍茫,在“面朝大海,春暖花开”中领悟生命的温暖。 上,高中诗歌教学需兼顾经典性与时代性,兼顾文本细读与拓展延伸,教材中的诗歌作品按题材可分为山水田园诗、边塞诗、咏物诗、咏史诗、送别诗等,按体裁可分为古体诗、近体诗、词、曲等,教师需引导学生掌握不同题材和体裁的特点,例如山水田园诗常以自然景物为描写对象,表达对隐逸生活的向往或对自然的热爱,如王维的《山居秋暝》;边塞诗则多展现边塞风光和将士情怀,如王昌龄的《出塞》,诗歌的意象、典故、语言风格等也是教学重点,如“月亮”在古诗中常象征思乡,“柳”与“留”谐音,暗示离别;“豪放派”词作气势恢宏,“婉约派”词作细腻婉转,教师可以通过对比阅读,让学生在同一主题下感受不同诗人的创作风格,如将李白与杜甫的诗歌对比,体会“诗仙”的浪漫飘逸与“诗圣”的沉郁顿挫。

诗歌教学方法需多样化,以激发学生的学习兴趣和主动性,传统的“串讲式”教学虽能帮助学生理解字词句义,但容易陷入枯燥乏味的困境,现代教学更强调学生的主体地位,可采用情境教学法、合作探究法、多媒体辅助法等,情境教学法通过创设与诗歌相关的情境,如播放古典音乐、展示山水画卷、角色扮演等,让学生沉浸式体验诗歌情感;合作探究法则组织学生分组讨论诗歌的意象、情感和艺术手法,培养他们的批判性思维;多媒体技术则能通过音频、视频等形式直观呈现诗歌的意境,如播放《春江花月夜》的配乐朗诵,结合画面让学生感受“江畔何人初见月?江月何年初照人”的宇宙之问,诗歌创作实践也是重要环节,鼓励学生模仿经典诗歌进行创作,哪怕是简单的仿写,也能让他们更深入地理解诗歌的语言规律和情感表达。
以下是不同诗歌教学策略的应用对比表:
| 教学策略 | 适用诗歌类型 | 优势 | 案例举例 |
|---|---|---|---|
| 情境教学法 | 意境深远的山水诗、抒情诗 | 增强代入感,激发情感共鸣 | 教学《雨巷》时播放江南雨巷的音频和图片 |
| 合作探究法 | 含义丰富的哲理诗、咏史诗 | 培养团队协作和多元解读能力 | 小组讨论《念奴娇·赤壁怀古》中的人生感慨 |
| 多媒体辅助法 | 节奏感强的词、曲 | 直观呈现艺术特色,突破时空限制 | 用动画演示《琵琶行》中“大珠小珠落玉盘”的乐声 |
| 创作实践法 | 语言凝练的咏物诗、现代诗 | 深化对诗歌语言和情感的理解 | 仿写《再别康桥》中的意象组合 |
高中诗歌教学也面临诸多挑战,部分学生认为诗歌晦涩难懂,学习兴趣不高;应试教育背景下,诗歌教学往往侧重于知识点记忆和答题技巧训练,忽视了审美体验和情感熏陶,对此,教师需转变教学观念,将“应试”与“素养”相结合,在讲解考点的同时,引导学生感受诗歌的美学价值,在分析诗歌表现手法时,不仅让学生“知其然”,更要“知其所以然”,理解诗人为何使用某种手法,以及这种手法如何增强诗歌的艺术感染力,教师应鼓励学生个性化解读,尊重学生对诗歌的独特感受,避免“标准答案”式的思维束缚。
诗歌教学还需与生活实际相联系,让学生发现诗歌在现实生活中的意义,引导学生从古诗中寻找与现代生活的共鸣点,如“海内存知己,天涯若比邻”在通讯发达时代的全新解读;或鼓励学生在遇到挫折时,从“长风破浪会有时,直挂云帆济沧海”中汲取力量,这种生活化的教学能让诗歌不再是书本上的文字,而是成为学生成长路上的精神伴侣。

高中诗歌教学是一项兼具文化传承、审美教育和人格塑造的系统工程,教师需以学生为中心,创新教学方法,挖掘诗歌的深层价值,让学生在诗歌的浸润中提升语言素养、培养审美情趣、涵养人文精神,正如叶嘉莹先生所言:“诗歌的好处,在于可以让我们有一颗不死的心。”高中阶段的诗歌学习,正是为学生播撒下这颗“不死的心”的种子,让他们在未来的生活中,始终能以诗意的眼光看待世界,以丰盈的心灵拥抱人生。
FAQs
问1:如何帮助学生克服对古典诗歌的畏难情绪?
答:克服畏难情绪需从降低难度、激发兴趣入手,引导学生从诗歌的意象和情感切入,而非直接分析字词句义,例如通过“月亮”这一常见意象串联不同诗歌,让学生感受其共同的思乡之情,再逐步深入语言技巧,利用多媒体和情境创设,如将诗歌改编成短剧、结合流行音乐旋律吟诵等,让诗歌学习更生动有趣,鼓励学生从自身经验出发解读诗歌,如将“乡愁”与现代人的“乡愁”对比,找到情感共鸣点,增强学习信心。
问2:在诗歌教学中如何平衡知识讲解与审美体验?
答:平衡两者需做到“以美育人,以文化人”,知识讲解是基础,包括字词含义、典故背景、体裁特点等,但应避免过度强调而忽视情感体验,可采用“先感受后分析”的顺序,例如先让学生自由朗读诗歌,谈谈初步感受,再结合背景知识和艺术手法深入分析,设计多样化的审美活动,如诗歌朗诵比赛、配乐创作、绘画表达等,让学生在参与中感受诗歌之美,最终目标是让学生不仅“懂”诗歌,更能“爱”诗歌,实现知识学习与审美体验的统一。
