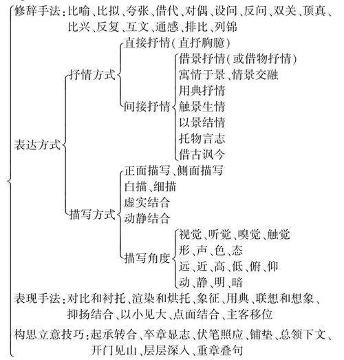
诗歌常见手法是诗人用以表达情感、描绘景物、深化主题的艺术技巧,这些手法经过长期实践积累,形成了丰富的创作传统,从语言形式到思想内涵,诗歌手法贯穿于作品的始终,既体现诗人的匠心独运,也赋予作品持久的艺术魅力,以下从修辞手法、表现手法、结构手法、语言特色四个维度,对诗歌常见手法进行详细解析。
修辞手法:语言的雕琢与意象的构建
修辞手法是诗歌语言最直观的艺术加工方式,通过巧妙的语言变形增强表达效果,比喻是最基础的修辞,如“大漠沙如雪,燕山月似钩”,以“雪”喻沙的皎洁,以“钩”喻月的锋利,既写景又暗含边塞的苍凉,比拟则赋予物以人的情态,如“感时花溅泪,恨别鸟惊心”,花鸟带人的悲喜,使情感外化为可感的意象,夸张用于强化感受,“飞流直下三千尺”以数字夸张凸显瀑布的磅礴,突破现实尺度却更显真实,对仗在格律诗中尤为重要,“两个黄鹂鸣翠柳,一行白鹭上青天”,词性相对、色彩相映,形成视觉与听觉的对称美,借代如“朱门酒肉臭”以“朱门”代权贵,反讽更为尖锐;设问如“问君能有几多愁,恰似一江春水向东流”,自问自答将愁绪具象化,这些修辞共同构成了诗歌语言的张力。

表现手法:情感的投射与意境的营造
表现手法侧重诗人如何通过主观视角呈现客观世界,是诗歌情感传递的核心,抒情是最直接的方式,分为直抒胸臆与间接抒情,直抒如“安能摧眉折腰事权贵,使我不得开心颜”,以呐喊式表达愤懑;间接抒情则借景抒情,“孤帆远影碧空尽,唯见长江天际流”以空阔江景寄托送别之愁,托物言志是通过特定物象寄托志向,“不要人夸颜色好,只留清气满乾坤”借梅花写高洁品格,虚实结合是表现手法的精髓,如“今夜月明人尽望,不知秋思落谁家”,实写月光遍洒,虚写秋思飘渺,现实与想象交织,对比手法强化冲突,“可怜身上衣正单,心忧炭贱愿天寒”以衣单与愿天寒的矛盾,凸显底层人民的艰辛,象征则通过具体意象暗示抽象概念,“鹰击长空”象征斗志,“梧桐叶落”暗示悲秋,使意境更具深度。
结构手法:谋篇布局的艺术
诗歌结构如同建筑的框架,决定作品的整体节奏与逻辑,起承转合是古典诗歌的基本结构,如杜甫《春望》“国破山河在”(起),“城春草木深”(承),“感时花溅泪”(转),“家书抵万金”(合),层层递进展现情感变化,重章叠句在《诗经》中常见,“蒹葭苍苍,白露为霜,所谓伊人,在水一方”反复咏唱,强化追寻的执着,伏笔与照应形成呼应,如李商隐《夜雨寄北》“何当共剪西窗烛”为后文“却话巴山夜雨时”埋下伏笔,时空转换拓展意境,“枯藤老树昏鸦,小桥流水人家”由近及远,由静到动,浓缩秋景于尺幅之间,卒章显志是常用手法,“长风破浪会有时,直挂云帆济沧海”于结尾点明乐观信念,使主题升华。
语言特色:凝练与含蓄的统一
诗歌语言以“言有尽而意无穷”为追求,炼字与炼意是关键,炼字追求精准,“春风又绿江南岸”中“绿”字以动态形容词写春色,一字激活全句;炼意则注重整体意境,“空山不见人,但闻人语响”以“空”与“闻”的对比,营造幽深禅意,句式上,诗歌以短句为主,节奏明快,如“七八个星天外,两三点雨山前”,数字与意象的搭配形成轻快韵律,含蓄性是诗歌语言的重要特征,“东边日出西边雨,道是无晴却有晴”以“晴”谐“情”,婉转表达情思,叠字增强韵律,“寻寻觅觅,冷冷清清,凄凄惨惨戚戚”以十四叠字写尽愁绪,音韵与情感高度统一。
以下表格总结常见诗歌手法及其作用:
| 手法类型 | 具体手法 | 作用举例 |
|----------|----------|----------|
| 修辞手法 | 比喻、比拟、夸张 | “白发三千丈,缘愁似个长”以夸张写愁绪之深 |
| 表现手法 | 借景抒情、托物言志 | “零落成泥碾作尘,只有香如故”借梅花写坚贞 |
| 结构手法 | 起承转合、重章叠句 | 《关雎》反复咏唱“求之不得”强化相思 |
| 语言特色 | 炼字、含蓄 | “僧敲月下门”中“敲”字更显意境幽静 |

相关问答FAQs
Q1:如何区分比喻和比拟这两种修辞手法?
A1:比喻的本质是“喻”,通过相似性将甲事物比作乙事物,结构上包含本体、喻体和喻词(如“像”“似”),如“月光如水”;比拟的本质是“拟”,将物当作人(拟人)或将人当作物(拟物),不出现喻词,直接赋予物以人的动作或情感,如“春风抚摸大地”,核心区别在于:比喻是“相似关系”,比拟是“替代关系”。
Q2:诗歌中的“虚实结合”具体指什么?如何分析?
A2:“虚实结合”是诗歌表现手法,指将客观存在的实景(实)与主观想象的虚景(虚)结合,或从现实场景延伸到未来、回忆等非现实空间,分析时需先辨别“实”与“虚”:实如“晴川历历汉阳树”,是眼前所见;虚如“归雁洛阳边”,是想象中的故乡,再结合二者关系,如“实”为“虚”提供依托,“虚”深化“实”的内涵,共同营造丰富意境。

