修辞手法
这是最基础、最常用的一类,与我们在语文课上学到的修辞手法高度重合。
-
比喻
(图片来源网络,侵删)- 定义:用本质不同但又有相似点的事物描绘事物或说明道理,分为明喻、暗喻、借喻。
- 作用:使语言形象生动,化抽象为具体,化深奥为浅显。
- 示例:
- 明喻:“欲把西湖比西子,淡妆浓抹总相宜。” (苏轼) - 直接用“西子”比喻西湖。
- 暗喻:“月光如流水一般,静静地泻在这一片叶子和花上。” (朱自清《荷塘月色》) - “月光是流水”。
- 借喻:“大江东去,浪淘尽,千古风流人物。” (苏轼) - “浪”借指历史长河的冲刷。
-
拟人
- 定义:将物当作人来写,赋予物以人的言行或思想感情。
- 作用:使描绘生动形象,表意更加丰富,富有感染力。
- 示例:“感时花溅泪,恨别鸟惊心。” (杜甫) - 花会“溅泪”,鸟会“惊心”,将诗人的情感投射到花鸟上。
-
夸张
- 定义:为了达到某种表达效果,对事物的形象、特征、作用、程度等方面着意夸大或缩小的修辞方式。
- 作用:强调特征,增强表现力,烘托气氛,引人联想。
- 示例:“白发三千丈,缘愁似个长。” (李白) - 极言愁绪之深。
-
对偶
- 定义:用结构相同、字数相等的一对短语或句子来表达两个相对或相近的意思。
- 作用:形式整齐,结构对称,音韵和谐,节奏鲜明,凝练概括。
- 示例:“两个黄鹂鸣翠柳,一行白鹭上青天。” (杜甫) - 上下句对仗工整,色彩、动静、远近结合。
-
排比
(图片来源网络,侵删)- 定义:把三个或以上结构相同或相似、意思相关、语气一致的短语或句子排列在一起。
- 作用:增强语势,加深感情,使节奏鲜明,条理清晰。
- 示例:“燕子去了,有再来的时候;杨柳枯了,有再青的时候;桃花谢了,有再开的时候。” (朱自清《匆匆》)
-
反复
- 定义:为了突出某个意思、强调某种感情,特意重复某个词语或句子。
- 作用:强调突出,抒发强烈情感,增强节奏感。
- 示例:“轻轻地我走了,正如我轻轻地来;我轻轻地招手,作别西天的云彩。” (徐志摩《再别康桥》) - “轻轻地”的反复。
-
设问 & 反问
- 设问:无疑而问,自问自答,以引人注意,启发思考。
- 示例:“问君能有几多愁?恰似一江春水向东流。” (李煜)
- 反问:无疑而问,只问不答,答案暗含在问句中,以加强语气。
- 示例:“谁知盘中餐,粒粒皆辛苦?” (李绅) - 意为“盘中餐,粒粒皆辛苦”。
- 设问:无疑而问,自问自答,以引人注意,启发思考。
表达方式
这是指诗人组织材料、安排篇章的结构和叙事方式。
-
抒情
(图片来源网络,侵删)- 直接抒情(直抒胸臆):直接表达爱憎、好恶、喜怒等情感。
- 示例:“安能摧眉折腰事权贵,使我不得开心颜!” (李白) - 直接表达对权贵的蔑视和对自由的向往。
- 间接抒情:通过叙述、描写、议论等方式来抒发情感。
- 借景抒情:“枯藤老树昏鸦,小桥流水人家,古道西风瘦马。” (马致远) - 用萧瑟的秋景烘托游子的愁思。
- 寓情于景/情景交融:“感时花溅泪,恨别鸟惊心。” - 情景已无法分开。
- 托物言志:“不要人夸颜色好,只留清气满乾坤。” (王冕《墨梅》) - 借梅花表达自己高洁的品格。
- 直接抒情(直抒胸臆):直接表达爱憎、好恶、喜怒等情感。
-
描写
- 白描:用简练的笔墨,不加渲染地勾勒出鲜明生动的形象。
- 示例:“鸡声茅店月,人迹板桥霜。” (温庭筠) - 六个名词,六个意象,勾勒出一幅早行图。
- 细节描写:对人物、景物或环境的细微特征进行描绘。
- 示例:杜甫的诗中常有大量细节描写,如“朱门酒肉臭,路有冻死骨”,通过对比强烈的细节揭示社会现实。
- 白描:用简练的笔墨,不加渲染地勾勒出鲜明生动的形象。
-
记叙
- 在叙事诗中尤为常见,讲述一个故事或事件。
- 示例:白居易的《长恨歌》、《琵琶行》,杜甫的《兵车行》。
- 在叙事诗中尤为常见,讲述一个故事或事件。
表现技巧/艺术手法
这类手法更侧重于诗歌的整体构思和艺术效果。
-
联想与想象
- 联想:由一事物想到另一相关事物的心理过程。
- 想象:在原有感性形象的基础上创造出新形象的心理过程,这是诗歌创作的核心。
- 示例:“飞流直下三千尺,疑是银河落九天。” (李白) - 由瀑布联想到银河,运用了超凡的想象力。
-
象征
- 定义:通过某一特定的具体形象(象征体)来暗示另一事物(被象征的本体)。
- 作用:使思想情感含蓄深刻,化抽象为具体,给读者留下广阔的想象空间。
- 示例:“墙角的花,你孤芳自赏时,天地便小了。” (冰心) - “花”象征着那些眼界狭隘、自我满足的人。
-
衬托
- 定义:为了突出主要事物,用类似或相反、有差别的事物作陪衬。
- 正衬(烘托):用类似事物衬托。
- 示例:“桃花潭水深千尺,不及汪伦送我情。” (李白) - 以潭水的深来衬托友情的深。
- 反衬:用相反事物衬托。
- 示例:“蝉噪林逾静,鸟鸣山更幽。” (王籍) - 以“蝉噪”和“鸟鸣”的声响,反衬出林间的幽静。
-
对比
- 定义:把两种不同事物或者同一事物的两个不同方面放在一起相互比较。
- 作用**:使对立的事物的特征更加鲜明,突出主题,增强感染力。
- 示例:“朱门酒肉臭,路有冻死骨。” (杜甫) - 统治者的奢靡与百姓的苦难形成强烈对比。
-
用典
- 定义:引用古籍中的故事、或有出处的词句。
- 作用:使诗歌语言精炼,含蓄典雅,增加内容的厚度和历史的纵深感。
- 示例:“凭谁问:廉颇老矣,尚能饭否?” (辛弃疾) - 用廉颇的典故,自报国无门的悲愤。
-
虚实结合
- 定义:把眼前真实的景物(实写)和想象、回忆、未来或抽象的哲理(虚写)结合起来。
- 作用:丰富诗歌的意境,开拓诗的意境,深化主题。
- 示例:“今夜鄜州月,闺中只独看。” (杜甫) - 诗人身在长安(实),却想象远在鄜州的妻子如何看月(虚)。
-
动静结合
- 定义:在同一首诗中,动态描写和静态描写相互结合。
- 作用:使意境更丰富,富有层次感和动感。
- 示例:“明月松间照,清泉石上流。” (王维) - “明月照”是静,“泉流”是动,一静一动,和谐优美。
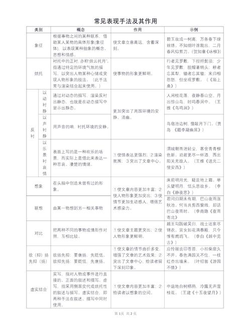
| 类别 | 核心手法 | 主要特点/作用 |
|---|---|---|
| 修辞手法 | 比喻、拟人、夸张、对偶、排比、反复等 | 语言层面的修饰,使语言生动、形象、有节奏感。 |
| 表达方式 | 抒情、描写、记叙 | 内容和结构层面的安排,决定诗歌“写什么”和“怎么组织”。 |
| 表现技巧 | 联想想象、象征、衬托、对比、用典、虚实结合、动静结合等 | 整体艺术构思层面的技巧,决定诗歌的意境、深度和独特魅力。 |
在实际的诗歌鉴赏中,这些手法往往是综合运用、交织在一起的,一句诗里可能同时使用了比喻(修辞)、借景抒情(表达方式)和虚实结合(表现技巧),分析诗歌时,需要我们具备综合的眼光,从不同层面去品味其艺术魅力。
